10/07
2025

有价值的财经大数据平台

投稿

精品专栏

“美容肽第一股”IPO搁浅背后的时代潮汐

摘要:美妆企业还能否拿到IPO的入场券?

本文系基于公开资料撰写,仅作为信息交流之用,不构成任何投资建议。
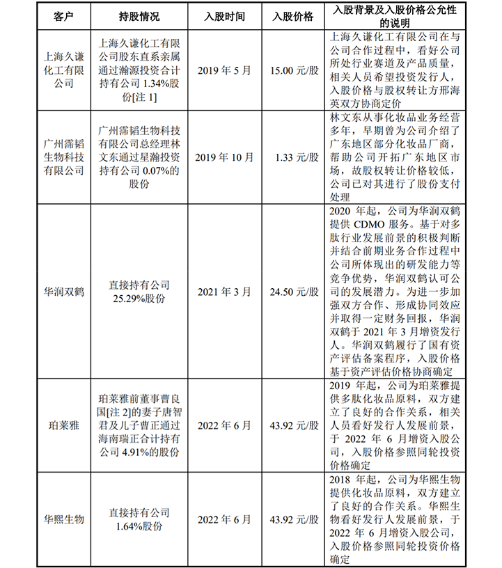
图片资本市场波涛诡谲,每一次潮汐变化,都可能重塑企业的命运。湃肽生物IPO之路,便是最新注脚。这家多肽行业的领头羊,上市计划意外搁浅,激起市场层层涟漪。湃肽生物,以创新研发和市场表现著称,被誉为"美妆上游的“一哥”。然而,业绩的光鲜背后,财务、股权和股东关系的复杂性,好似层层迷雾。图片央企背书,湃肽生物大有来头?对于湃肽生物,一些消费者可能不太熟悉。如果提及它所服务的品牌,如珀莱雅、华熙生物、丸美,相信许多美妆爱好者都耳熟能详。作为国内最大的多肽化妆品原料生产企业,湃肽生物正是这些顶级品牌背后的供应商,为其提供一站式的多肽原料解决方案。湃肽生物成立于2015年,作为一家具有央企背景的国家级高新技术企业,专注于多肽产品的研发、生产和销售。公司不仅拥有“专精特新”小巨人企业的称号,还凭借其在多肽合成和修饰技术方面的领先地位,迅速在化妆品原料和医药产品领域占据了一席之地。图片追求功效护肤的“成分党”,应该有观察到,“多肽”已经成为护肤届炙手可热的“顶流”。湃肽生物,2021年在中国化妆品多肽原料市场的市占率排名第一,并且已经研发了超过40种美容多肽产品。多肽化妆品原料业务是湃肽生物的核心,占其总营业收入的六成以上。另外,公司还涉足了备受关注的"减肥神药"司美格鲁肽原料的生产,这一产品线也正在享受市场的热潮。湃肽生物的销售模式以直销为主,经销为辅。直销模式下,公司主要通过网络营销、展会、行业交流会等方式与珀莱雅、华熙生物、丸美等知名化妆品企业建立合作关系。经销模式则针对分散的终端客户,通过经销商进行销售。图片从经营业绩表现上看,湃肽生物体现出不错的增长性。招股书显示,2020-2022年,公司营业收入分别为8617.04万元、1.43亿元及2.15亿元,复合增长率为 57.83%。在净利润方面,湃肽生物在同一时期净利润分别为1437.97万元、3269.07万元及5785.75万元,净利润的复合增长率达到了100.59%。尽管营业收入和净利润的复合增长率令人瞩目,湃肽生物主营业务毛利率却呈现逐年下降的趋势,比同类公司均值落后5%,与毛利率最高的锦波生物相比,落后近20%。三年时间里,公司多肽化妆品原料粉末及原料药的产能利用率从42.67%逐年增至72.59%,尽管有所提升,却始终未能突破80%的标杆。公司主营业务毛利率逐年下滑以及产能利用率较低,为这份IPO成绩单投下了一道阴影。图片既是竞争对手,又是大客户兼大股东?不同于一般的CXO企业创始人为第一大股东,湃肽生物的第一大股东,是央企华润双鹤,持有湃肽生物25.29%的股份,也是湃肽生物的大客户之一。更值得注意的是,湃肽生物的前五大客户中,四家公司入股了湃肽生物。其中华熙生物不仅是湃肽生物的大客户,同时还是企业的股东和市场竞争对手,这种复杂的关系引人遐思。除了股东关联利益关系,客户集中度较高也是一大问题。2020年至2022年,湃肽生物的前五大客户对公司的销售贡献率逐年上升,从超过50%增至近60%。这种高度的客户集中不仅暴露公司在市场分散度上的不足,也暗示其业务稳定性的风险。大客户入股,或许是看好中国多肽化妆品原料市场的发展前景。2022年,全球多肽市场的总值飙升至2000亿元以上,多肽化妆品原料的应用场景和功能在不断丰富,品牌接受度和消费者认知度也在持续提高。但还有一种可能是,湃肽生物用入股方式绑定大客户,此次IPO,如果按照不低于25%发行比例,募资12.45亿元计算,上市估值约50亿元,大股东有希望乘着公司上市东风大捞一笔的嫌疑。图片客户及其关联方入股并成功IPO的企业虽已有先例,但湃肽生物的特殊之处在于,湃肽生物前5大客户中,有4个是自家股东,特别是第一大股东兼主要客户在2021年入股,另有两家股东兼大客户是在2022年紧急入股,这种财务策略引人注目。如果这样的企业能够成功上市,可能会产生显著的示范效应。一些大型企业通过给予大额订单并同时进行股权投资,可能在短短2-3年内就能催生出一家上市公司。一旦这些企业上市并且股东退出,理论上他们可以利用相同的模式来推动新的企业上市,形成一种可复制的商业模式。这种模式如果被广泛采用,可能会对资本市场产生深远的影响。图片美妆企业还能否拿到IPO的入场券?图片2023年6月,资本市场翘首以待“美容肽第一股”的登场。然而半年后,备受多家上市企业背书的湃肽生物,悄然撤回叩响A股市场的手,留下一地的问号和市场深深的思索。根据深交所的公告,公司因更新财务资料主动申请中止审核程序,但后续并未继续推进,而是选择撤回申请。这一决定可能是对当前市场环境、监管政策和公司内部状况综合考量的结果。2023年以来,整体IPO市场受到政策收紧的影响,导致许多企业主动撤回上市申请。市场数据显示,IPO首发募资额同比前一年下降40.43%,这一显著的下降反映出市场对当前经济环境的谨慎态度。湃肽生物所属的美妆产业链在资本市场面临更为严格的审视。2023年以来已有至少四家企业,如蜜思肤、拉拉米及环亚科技,终止IPO申请。毛戈平的上市进程也在今年陷入停滞,这表明化妆品行业的上市热潮正在退潮。监管机构对企业的财务透明度、经营稳定性和长期盈利能力的要求日益提高。其次,湃肽生物的近半营收靠大股东“买单”,前五大客户贡献近六成的业务收入,部分客户与公司存在股权关系,其中的华熙生物,除了是客户还是股东,更是竞争对手。这种深度的股权和业务关联,容易被市场贴上关联交易的标签。此外,湃肽生物在招股说明书中披露的财务数据显示,虽然公司近年来营收和净利润呈现增长趋势,但毛利率却出现下滑,同时,公司对于主要客户的依赖性较高,若主要客户订单减少或转向其他供应商,可能会对公司业绩产生较大影响。湃肽生物的未来,或许将不再只是关于数字的增减,而是关于如何在变幻莫测的市场环境中,坚守初心,稳健前行。湃肽生物的故事,就像一面镜子,映照出资本市场的复杂性和多面性。这不仅是湃肽生物的个案,更是当下许多企业在经济大潮中挣扎求存的缩影。在这个快速变化的时代,每一个企业,每一位投资者,每一个消费者,都应当学会在不确定性中寻找确定性,在动荡中寻求平衡。

AI财评
湃肽生物IPO的撤回,反映了当前资本市场对美妆产业链企业的审慎态度。公司虽在多肽化妆品原料市场占据领先地位,但毛利率下滑、产能利用率不足及客户集中度过高等问题,暴露了其业务模式的脆弱性。特别是大客户兼股东的复杂关系,虽短期内稳定了订单,却可能影响公司的独立性和长期发展。此外,监管政策收紧和市场环境变化,使得投资者对企业的财务透明度和持续盈利能力提出更高要求。湃肽生物的案例提醒我们,企业在追求快速扩张的同时,更应注重核心竞争力的构建和风险控制,以应对资本市场的风云变幻。