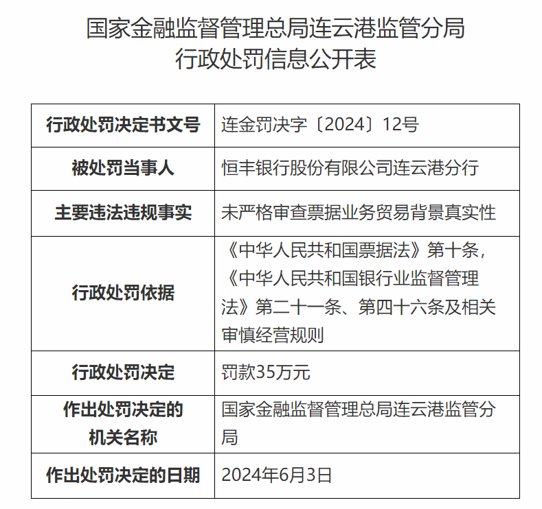
摘要:恒丰银行股份有限公司连云港分行因未严格审查票据业务贸易背景真实性被罚35万元
小财蜂AI快讯6月11日,国家金融监督管理总局官方网站披露的处罚信息显示,因未严格审查票据业务贸易背景真实性,恒丰银行股份有限公司连云港分行被国家金融监督管理总局连云港监管分局罚款35万元。行政处罚依据为:《中华人民共和国票据法》第十条,《中华人民共和国银行业监督管理法》第二十一条、第四十六条及相关审慎经营规则。

注:本文转载自国家金融监督管理总局,转载目的在于传递更多信息,并不代表本网赞同其观点和对其真实性负责。如有侵权行为,请联系我们,我们会及时删除。