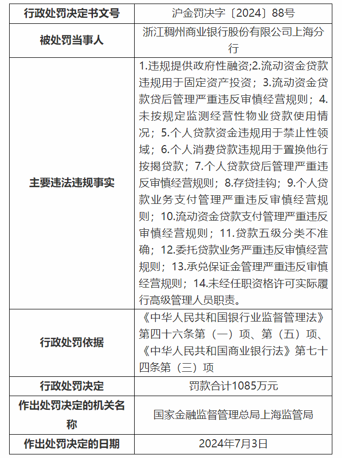
摘要:浙江稠州商业银行股份有限公司上海分行因流动资金贷款贷后管理严重违反审慎经营规则等多项违规被罚1085万元
小财蜂AI快讯7月10日,国家金融监督管理总局官方网站披露的处罚信息显示,因违规提供政府性融资;流动资金贷款违规用于固定资产投资;流动资金贷款贷后管理严重违反审慎经营规则;未按规定监测经营性物业贷款使用情况;个人贷款资金违规用于禁止性领域;个人消费贷款违规用于置换他行按揭贷款;个人贷款贷后管理严重违反审慎经营规则;存贷挂钩;个人贷款业务支付管理严重违反审慎经营规则;流动资金贷款支付管理严重违反审慎经营规则;贷款五级分类不准确;委托贷款业务严重违反审慎经营规则;承兑保证金管理严重违反审慎经营规则;未经任职资格许可实际履行高级管理人员职责,浙江稠州商业银行股份有限公司上海分行被国家金融监督管理总局上海监管局分局罚款1085万元。行政处罚依据为:《中华人民共和国银行业监督管理法》第四十六条第(一)项、第(五)项、《中华人民共和国商业银行法》第七十四条第(三)项。

注:本文转载自国家金融监督管理总局总站,转载目的在于传递更多信息,并不代表本网赞同其观点和对其真实性负责。如有侵权行为,请联系我们,我们会及时删除。