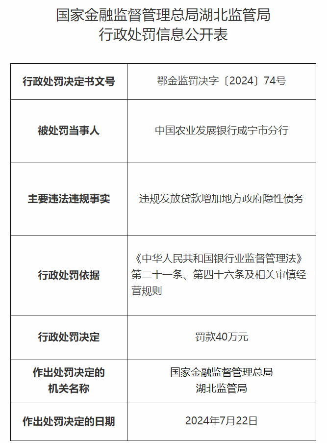
摘要:中国农业发展银行咸宁市分行因违规发放贷款增加地方政府隐性债务被罚40万元
小财蜂AI快讯7月26日,国家金融监督管理总局官方网站披露的处罚信息显示,因违规发放贷款增加地方政府隐性债务,中国农业发展银行咸宁市分行被国家金融监督管理总局湖北监管局罚款40万元。行政处罚依据为:《中华人民共和国银行业监督管理法》第二十一条、第四十六条及相关审慎经营规则。

注:本文转载自国家金融监督管理总局总站,转载目的在于传递更多信息,并不代表本网赞同其观点和对其真实性负责。如有侵权行为,请联系我们,我们会及时删除。