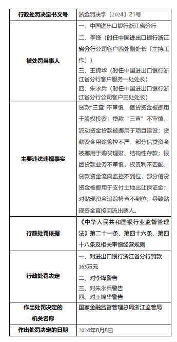
摘要:中国进出口银行浙江省分行因贷款“三查”不审慎,信贷资金被挪用于股权投资等多项违规被罚165万元
小财蜂AI快讯8月16日,国家金融监督管理总局官方网站披露的处罚信息显示,因贷款“三查”不审慎,信贷资金被挪用于股权投资;贷款“三查”不审慎,流动资金贷款被挪用于项目建设;贷款资金用途管控不严,部分信贷资金被挪用于购买理财、结构性存款;银团贷款业务不审慎,权责利不匹配,贷款资金流向监控不到位,部分信贷资金被挪用于支付土地出让保证金;对贴现资金追踪检查不到位,导致贴现资金直接回流出票人,中国进出口银行浙江省分行被国家金融监督管理总局浙江监管局罚款165万元。行政处罚依据为:《中华人民共和国银行业监督管理法》第二十一条、第四十六条、第四十八条及相关审慎经营规则。

注:本文转载自国家金融监督管理总局总站,转载目的在于传递更多信息,并不代表本网赞同其观点和对其真实性负责。如有侵权行为,请联系我们,我们会及时删除。