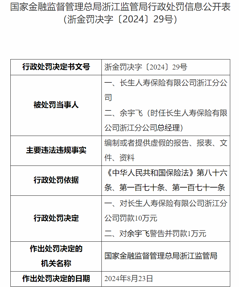
摘要:长生人寿保险有限公司浙江分公司因编制或者提供虚假的报告、报表、文件、资料被罚10万元
小财蜂AI快讯8月30日,国家金融监督管理总局官方网站披露的处罚信息显示,因编制或者提供虚假的报告、报表、文件、资料,长生人寿保险有限公司浙江分公司被国家金融监督管理总局浙江监管局罚款10万元。行政处罚依据为:《中华人民共和国保险法》第八十六条、第一百七十条、第一百七十一条。

注:本文转载自国家金融监督管理总局总站,转载目的在于传递更多信息,并不代表本网赞同其观点和对其真实性负责。如有侵权行为,请联系我们,我们会及时删除。