蓝鲸新闻12月14日讯(记者 陆鹏鹏)“于总,胖东来的体验没以前好了;胖东来都成了代购超市了;能不能管管代购……”在胖东来创始人于东来的社交媒体评论区,越来越多的消费者发出了类似的感慨。
作为网红超市,胖东来已经从本地人的”购物天堂”变为外地人的“网红打卡点”,甚至养活了一批代购大军。然而规模日益扩大的代购滋生出多种乱象,为此,胖东来也加强了监管。

代购严重影响胖东来经营
官方发布史上最严管控措施
违者将被解除会员资格
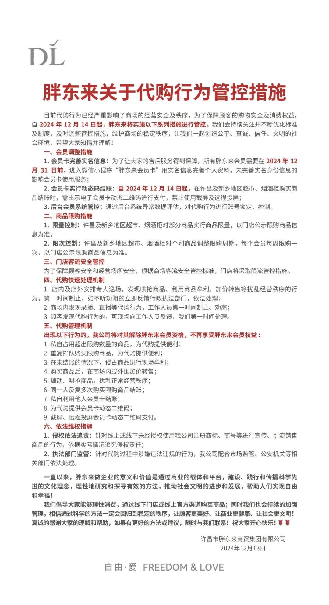
今日凌晨,胖东来发布史上最严的代购行为管控措施。
胖东来表示,目前代购行为已经严重影响了商场的经营安全及秩序,为了保障顾客的购物安全及消费权益,即日起将实施以下系列措施进行管控,并会持续关注并不断优化标准及制度,及时调整管控措施,维护商场的稳定秩序。
其中包括会员需完善会员卡实名信息和实行动态码结账;后台会员系统对代购行为实施账号锁定、控制;许昌及新乡地区超市、烟酒柜对部分商品实行商品限量,对个别商品调整限购周期,每个会员每周限购一次,以门店公示限购商品信息为准。
如果出现私自占用商品、重复排队购买、外围加价转售、煽动哄抢商品等行为将被解除胖东来会员资格,不再享受权益。
事实上,这已经不是胖东来首次针对代购问题作出回应。

今年4月5日,胖东来发布声明称,多个网络平台上发现大量未经本公司授权,擅自使用本公司注册商标作为店铺(账号)头像及使用本公司商号作为店铺(账号)名称的侵权行为,此类行为已经对广大消费者造成误导和混淆,损害了消费者的利益也严重侵犯了本公司的合法权益。
12月1日,胖东来发布声明,公司未进行任何网络平台直播带货,也未授权任何单位和个人代表我公司进行直播带货。
12月6日,针对近期商场客流量太大,部分商品出现哄抢、缺货现象,胖东来再度发声,自2024年12月7日起,许昌及新乡地区超市、烟酒柜对部分商品采取限购的方式,在购买商品时,需出示电子会员二维码或提供注册会员手机号,每个会员每日限购商品及数量以门店公示为准。
从4月至今,胖东来始终在打击违规的代购行为,但从实际效果来看并不显著。在胖东来门店内,时常能看到代购们大量采购商品的场景。有人甚至拖着行李箱前来大肆采购。日前,#大妈在胖东来霸占整车果汁收费转让#的话题更是冲上热搜。

越来越多的本地消费者反馈,胖东来已经成为“代购天堂”,客流量大加上代购哄抢,胖东来的购物体验远远不及过去。
有代购月赚15万
一次拉走三卡车商品
蓝鲸新闻记者发现,目前胖东来代购主要分为两类,一类是小规模的个人代购。此类代购往往以本地宝妈、大学生群体为主。
他们根据购买商品的总额分级向消费者收取代购费,例如300元以内收取15元,1000元以上收取30元。

另一类是大规模有组织的代购群体。
值得注意的是,此类代购的商品价格比店内高出不少,例如,13元一瓶的果汁,代购加价卖到18元,45元一箱的啤酒,代购加价卖到52元,但即便如此依然有众多消费抢购。

在抖音上,一位粉丝数6w+的博主分享了自己在胖东来做代购的经历。据商家透露:“单次代购胖东来货品可高达30万元,主要采购胖东来自营产品,包括啤酒、果汁、茶叶等。一次利润在5万元,一个月采购3次。对于三四线城市的消费者来说,往返胖东来距离较远,代购就成了最好的选择。”

从博主发布的视频可以看到,单代购一次商品就需要用到三辆货车。评论区内,不少消费者质疑称:“为什么自己去超市啥也抢不到,原来都是被代购抢走了。”
在电商平台、社交媒体上,以“胖东来代购”为关键词,可搜索出现上百个相关的用户,如“xx在胖东来、胖东来优选、胖东来搬运工”等。其中有的粉丝数多达十几万,还有的店铺在电商平台做到了5皇冠。
虽然胖东来开通了线上购物渠道,但消费者能购买的商品并不多,大多数热销产品基本处于售罄状态,也正因如此,胖东来才养活了一大批专业代购。
新规首日影响几何?
有商家停止接单,但仍有代购“顶风作案”
今日胖东来发布了史上最严的代购行为管控措施,对代购们又会产生怎样的影响?
电商平台上,有代购商家对蓝鲸记者透露:“这几天严查,要等过一阵子管理松了才能代购。”另有代购商家表示,店内有胖东来的货,但都是通过外围加价收购而来的,所以价格会比原价高出不少。
另外,胖东来在管控措施中提到了禁止直播代购的行为。

但蓝鲸记者发现,仍有代购在抖音直播逛胖东来,并在直播间挂小黄车,消费者下单后代购当场拿货。值得注意的是,直播代购的商家所售商品比一般代购更贵,原价13元的果汁卖到24.99元,价格翻了近一倍。

有代购对记者透露:“胖东来80%的产品在市面上都能买到,和普通超市没有区别,真正稀缺是那一小部分自营产品,这部分产品是代购们抢购的重点,只要保证手里有这些商品就不愁卖不出去,就有利可赚。”
事实上,商超代购并非是什么新的商业模式,在胖东来之前,仓储式会员超市山姆也会有大量代购扫货。
胖东来和山姆会员店之所以受到消费者的青睐,主要归功于它们强大的品控和供应链管理,此外,由于胖东来和山姆的稀缺性,消费者产生了跟风购买的心理,这些都促进了代购服务的兴起。
今日胖东来的一系列管控措施无疑给代购市场敲响了警钟,随着新规的落地,靠赚差价盈利的代购可操作空间越来越小。毕竟对于普通消费者而言,进入胖东来希望能轻松挑选到心仪的商品,而不是看到空空如也的货架。