
图片来源:视觉中国
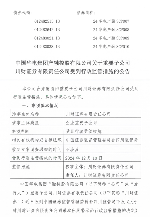
蓝鲸新闻12月21日讯(记者 胡劼)记者关注到,近日,中国华电集团产融控股有限公司(下称“华电产融”)公告,12月10日,旗下重要子公司川财证券有限责任公司(下称“川财证券”)收到来自四川证监局出具的警示函。
四川证监局指出,川财证券存在董事及监事设置情况不符合规定、董事及监事的选举未采用累积投票制度、未建立董事及监事绩效考核与薪酬管理制度等问题。
值得一提的是,截至发稿,记者尚未在四川证监局官网查询到该公告提及的警示函。

图片来源:Wind
因“两会”设置违规遭监管点名,这在以业务类罚单为主的券业并不多见。据公告,川财证券表示,在收到行政监管措施决定书后立刻加紧内部整改工作,将根据《证券公司股权管理规定》等法律法规进一步完善公司董事及监事设置、董事及监事的选举制度,设立对董事及监事的绩效考核与薪酬管理制度,按照监管机构要求及时报送整改情况说明。
记者查询发现,据川财证券官网披露的董监高人员信息,公司第四届董事会成员中,包括职工董事和独立董事在内的董事共有9人,分别为吴琼、陈昌银、王志平、宋丽、谭卫国、王超、徐正文、刘胜良、沈剑飞;监事会成员5人,分别为雒冬春、李红淑、何立、李亦军、舒宇。

图片来源:川财证券官网
公开信息显示,川财证券的管理层近年来数次变动。2023年11月,吴琼出任董事长;2023年9月,王刚任董事会秘书;2022年11月,蒲杰任副总裁,继续兼任财务总监;2021年9月,原万联证券副总崔秀红加盟川财证券,任总经理。
记者还关注到,近三年,川财证券董事(不包括独立董事)整体薪酬波动幅度较大。2021年,公司董事年度实际发放薪酬为39.4万元,而到了2022年和2023年,该部分薪酬跃升至百万级别,分别为234.8万元、186.8万元。
需关注的是,近年来,川财证券还因个别债券承销业务尽调不充分、资产证券化项目存续期管理不到位等问题,数次收到四川证监局的监管函,暴露其内控、风控的有效性不足等漏洞。时任副总裁吴琼,时任总裁助理、资产管理部总经理王海阳,固定收益部时任总经理安健,时任固定收益部投资经理赵彤等管理人员,也曾被监管处罚。
川财证券官网股权结构图显示,公司前三大股东为中国华电集团资本控股有限公司、四川省国有资产经营投资管理有限责任公司、四川省水电投资经营集团有限公司,持股比例分别为41.81%、39%、11%。不过,公司第四大股东射洪市国有资产经营管理集团有限公司(下称“射洪国资”),则存在质押公司股权的情况。射洪国资以其持有川财证券2.74%股权(出质额约1778.19万元)为凉山州商业银行股份有限公司认购射洪国资2.2亿元债券资金提供远期回购质押担保,质押合同到期时间为2025年10月25日,截至目前未解质押。
近年来,川财证券业绩表现整体略有向好。2021年,公司扭亏为盈,当年实现营业收入2.81亿元,较上年同期下滑14.91%;净利润为52.98万元,较上年翻倍。2022年和2023年,公司营业收入分别为2.64亿元、3.53亿元;净利润分别为1016.18万元、2451.5万元。(蓝鲸新闻 胡劼hujie@lanjinger.com)